共享出行平台行业深度报告:行业呈燎原之势,曹操出行的弯道超车机会在即+民生证券
民生证券发布的该报告聚焦中国共享出行行业格局、Robotaxi商业化前景及头部企业竞争力,重点分析曹操出行的差异化优势,为行业投资提供参考。
行业整体呈“规模扩张、格局生变”特征。2024年中国出行市场规模达8万亿元,全球首位,2025-2029年CAGR预计5.4%,2029年将达10.56万亿元。其中共享出行市场2024年规模3444亿元,2029年有望增至8042亿元(CAGR 17%),渗透率从4.3%提升至7.6%。竞争格局方面,滴滴以70.4%的GTV占比居首,曹操出行(5.4%)、T3出行(5.3%)位列第二梯队。聚合平台崛起重塑流量生态,2024年通过聚合平台完成的网约车订单占比31%,2029年将达53.9%,为二梯队企业提供突围机会。合规成为关键竞争力,2025年6月曹操出行订单合规率80%,高于滴滴的72%。
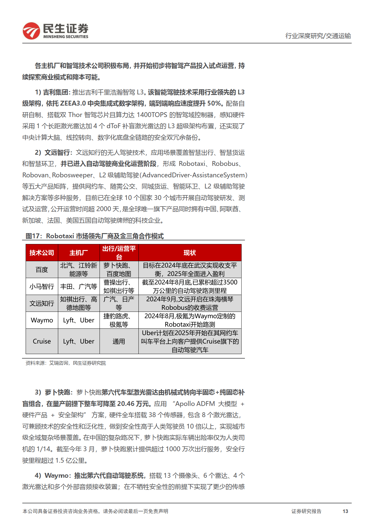
Robotaxi成行业重要增长引擎。政策端,多地出台补贴政策(如武汉单企最高奖励1000万元),2024年上海、北京等发放全无人运营牌照,“车路云一体化”试点推进,2026年有望形成统一标准体系。成本端,2030年人车比若达1:10,Robotaxi每公里成本可降至0.8元,较传统燃油车、电动车分别节降1.3元、1元。市场空间上,罗兰贝格预测2032年Robotaxi渗透率将达60%,届时或成主流出行方式。运营模式以“智驾技术公司+主机厂+出行平台”的“金三角”为主,百度、小马智行等已展开合作试点。
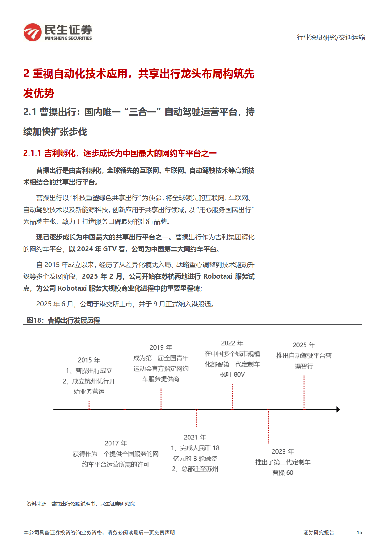
曹操出行凭借“三合一”模式具备弯道超车潜力。作为吉利孵化的第二大网约车平台,2025H1实现GTV 109.5亿元(同比+53.6%),订单3.8亿单(同比+49%),运营城市扩至163个。核心优势体现在三方面:一是定制车构筑成本壁垒,2025H1运营3.7万辆定制车(枫叶80V、曹操60),TCO较普通电动车低33%-40%,2024年定制车贡献GTV占比25.1%;二是“定制车+自动驾驶+出行平台”闭环,依托吉利生态,2025年在苏杭试点Robotaxi,计划2026年底推出L4级定制车型;三是聚合平台协同,2024年聚合平台订单占GTV 85.4%,2025H1聚合佣金同比+70%,驱动规模高增。财务上,2025H1营收94.6亿元(同比+53.5%),毛利率8.4%,净亏损收窄至4.9亿元,经营现金流同比+164.6%,盈利改善显著。
其他头部企业各有侧重。滴滴以中国出行业务为核心(2024年营收占比89.8%),2025H1营收1096.7亿元(同比+9.7%),同时布局海外市场(2024年国际业务GTV同比+29.2%)及自动驾驶技术研发;嘀嗒出行聚焦顺风车领域,2024年累计合乘403.7亿公里,但2025H1受竞争加剧影响,营收同比下滑29.2%。

展开全文




















免责声明:我们尊重知识产权、数据隐私,只做内容的收集、整理及分享,报告内容来源于网络,报告版权归原撰写发布机构所有,通过公开合法渠道获得,如涉及侵权,请及时联系我们删除,如对报告内容存疑,请与撰写、发布机构联系







评论